Create Your First Project
Start adding your projects to your portfolio. Click on "Manage Projects" to get started
Web and Brand Design
Challenge
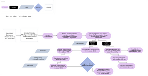
At Airbnb, known for their design and user experience did not parallel well with their employee information and policies experience. They faced difficult ways to navigate certain information from badging to service animal policies.
Task
As the sole and lead designer consulted on this project, my focus was to create that same experience Airbnb customers have when booking and mirror the surprise and delight internally for employee information in a website environment.
Action
Transform fragmented and ambiguous content into a centralized, intuitive user experience. The focus was to bring essential content to the forefront and reduce the need of multiple entries in finding employee information. Less doors leads to more enjoyable website experience.
Result
Created a 16 page website. Designed 8 different iterations based on stakeholder feedback. Also created component library for scalability into a headless CMS once proprietary tooling was sunsetted.
Internal employee-facing site at Airbnb












